
Abstract
As you know, the methodology of project management is designed in a process approach. Moreover, a process approach with the possibility of overlapping processes. PMI is divided into 5 groups of project management processes - Initiation, Planning, Execution, Monitoring and Control and Close. All the processes involved in project management are interrelated and have some influence on each other, especially the processes of the planning, execution and monitoring and control process groups. Let’s take a quick glance on all the process groups.
Initiation Processes Group
This process group is the first among the whole set with the major purpose - to initiate the Project. The Initiation Process Group includes the Project Charter Process and the Project Stakeholders initiation process. Both of these processes are critical for the success of the project, as they set the general direction for the future of the Project. At first glance, it can be assumed that the Initiation is a rather formal group of processes and proceeds very quickly, but that’s fallacy. When implementing large projects, the company often chooses those projects in which to invest, which take quite a lot of time and resources. If you apply a graphical representation of the execution of all process groups to the calendar, then the Initiation Process Group does not end directly before Planning, but on the contrary competes together. This is due to the fact that it is necessary to carry out High-level Planning, evaluate the possibility of carrying out the Project and analyze the feasibility of applying the Project (each company has a number of projects to be applied simultaneously).
For instance, it is necessary to build a house based on a number of requirements and possibilities. After searching for suitable options, the copmany management decided to focus on three of them. To choose a Project from this multitude of options, it is necessary to conduce an analysis of the economic feasibility of each of them. Let’s notice just some of them (listed in order from least to most common):
- Consider each construction option as a separate Project for which it is necessary to start a Initiation Process Group and, once the cost-effectiveness analysis of each project is done, company can choose those to refuse;
- Initiate project that is the most favorable to the choice of construction option;
- Initiate the Project of a house for which the procedure for choosing the construction option might be plugged into the Initiation Processes Group.
Progressive Elaboration
The basic concept of PMI methodology is that before something is done, it is necessary to plan - the Project execution should be started only after decent level of planning. But, as we know, it is impossible to foresee everything and most likely the Project will undergo changes anyway. The process of recalculating the Baselines (what is planned before the immediate start of execution) and expanding the content of the Project is called Progressive Elaboration.
Project Manager Assigned
PMI believes that the Project Manager should be assigned before signing the Project Charter and should not change during the execution of the project, but in most cases this rule is not feasible.
High-level Planning
As mentioned above, the Project Planning does not start only after the signing of the Project Charter, it starts much earlier. But this does not mean that such planning takes into account all aspects of project management. The general purpose of High-level Planning is to identify the possibility of implementing the Scope of the Project in a context of Time and Cost constraints. The results of this planning have a great influence on the Project Charter, and therefore on the Project as a whole - that highlights the high importance of High-level Planning. The process might be accompanied by the creation of a high-level Work Breakdown Structure, WBS.
Planning Process Group
This group of processes is the most time consuming for the Project Manager (for the Project Team and the Project itself, the most voluminous is the group of Execution Processes and Monitoring and Control, obviously). Project management methodology insists on the needness to start project work only after implementation detailed Planning. Planning is not performed once during Project Lifecycle, opposingly Planning is iterative process and a number of iterations isn’t limited of regulated somehow.
The result of the Planning Process Group is the Project Management Plan, as well as plans for managing different knowledge areas of the Project (Scope, Time, Cost, Quality, Human Resources, Communications, Risks and Procurements. In addition, the creation of management plans for project knowledge areas is not mandatory, but it largely depends on the requirements for project management within the organization and the quality of the Project.
The key methodology principle claims that the majority of planning processes use the results of previously conduced outcomes of another completed processes.
Planning Iterations
One of the main trait of the process approach to project planning according to PMI methodology is its iterativity. The philosophical foundation of this rule is that with each next subsequent iteration the accuracy and the quality of the Project Management Plan will be better and bring the Project Team closer to the perfect Project Plan condition.
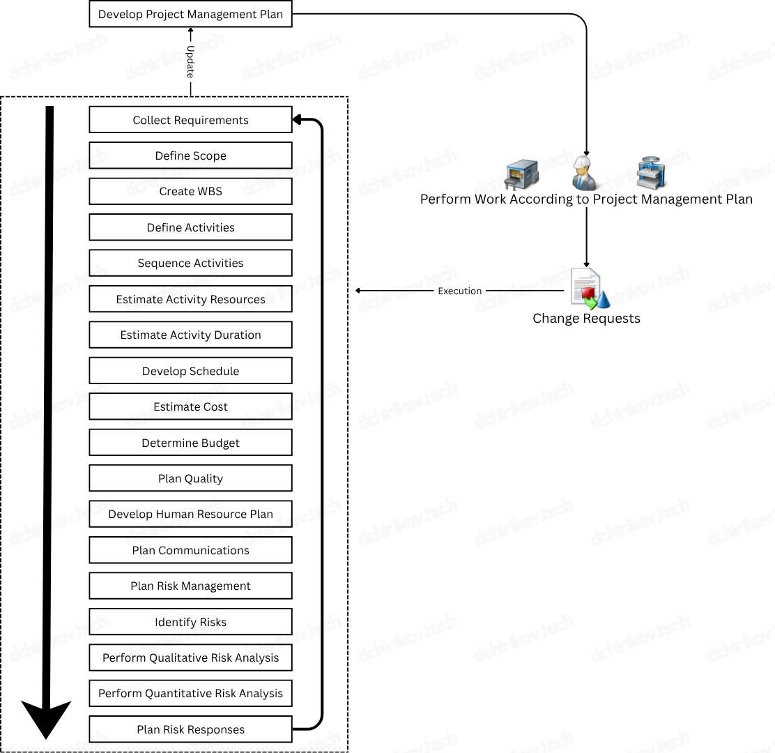
Let’s say, some company chose the project for house construction and had signed the Project Charter. Next, the Project Manager in cooperation with the Team (for sure, the Project will have team members at this phase) starts Planning the Project. During Planning divergences may arise between different areas of the Project (for example, between Time and Cost, between Cost and Quality, between Time and Human Resources etc.), then PMI recommends to bring the planning of all project areas to the end and re-plan the problematic area. I.e. after the planning of Risks, it is necessary to start again with the planning of Scope, but already based on all the plans collected in the previous iterations. Planning should be repeated until as many aspects of the project as possible are considered.
Since everything in the project is interrelated, changing one area will most likely involve changes for all those which depend on it. So, for instance, during planning Risks the Team encounters with the necessity of addition tasks (change in Project Scope), which entails changes for Schedule (changes for tasks Deadlines), Budget (changes in of Project Cost), Quality (for example, adding a new Quality Control Operation to the verify performed tasks), Human Resources (changies in project Schedule often brings to changes in Human Resources), Communications (additional work may require additional interactions with other organizations) and finally, the changes might require a re-run of the Risks analysis (the point we’ve started at). Of course, changes in one area of the Project do not always lead to changes for another, but the Project Manager should always detect and assess the impact and re-plan (if necessary). Schematically Planning Iteration can be pictured as:

The same applies to changes that have come from outside of this particular group (Planning). For example, when Executing a project, the Project Manager needs to make adjustments in the Quality Control. This will lead to changes in Scope of the Project, changes in Schedule, Cost and etc.
Please, keep in ming that Planning is an ongoing process that runs throughout almost all phases of the Project. For example, if there are problems with the technical execution during the construction of the house, then the Project Manager together with the Project Team should research a solution to the problem, assess the impact of the change on other areas of the Project, re-plan the Project (partially, of course) and only after all to resume the works of the suspended sections.
It is important to note that the transition to the next iteration should occur after the assessment (re-assessment) of Risks, as the Time and Cost of the Project can be changed after the Risk Assessment. In addition, Risks analysis may require changes of the management of other project areas such as Quality or Human Resources management.
Knowledge Area and Planning
The results of the Planning Process Group should be management plans for a variety of project knowledge areas - Scope, Time, Cost, Quality, Human Resources, Communications, Risks and Procurements - together they form the Project Management Plan. But it is the best condition possible, which is not always necessary. Often management plans of such project areas as Quality, Human Resources, Communications and Procurements is only mentioned in the general Project Management Plan, for the rest a separate management plan should be formulated usually.
The Level of Detail
The Level of Detail is very individual and can vary from project to project. Detalisation depends on the culture of project management in the Company, the style of project management by the Project Manager, the importance and complexity of the Project, etc.
If we consider the projects broken down into phases, each phase can have its own degree of detail of plans. So, for instance, at the stage of project Initiation (not the phase), only the tiny part of the Project can be planned in details, while the planning of further parts are suggested to be planned during the project conduction. This planning method is called Rolling Wave Planning.
Planning Participators
During the Planning must be involve all Stakeholders of the Project. This does not mean that all Stakeholders should be directly involved in the Planning Process, but that every Stakeholder should take part in planning in this or that way. For example, in the process of building a house, nearby neighbors will participate in planning the construction without even realizing it - so neighbors can express their wishes regarding the project («do not do noisy work on weekends after 11PM») or propose technical solutions.
PMI recommends the participation of the Project Team members in generation of Project Management Plans (at least key members) - this contributes to better understanding of the Project Team and its passion for the project.
Execution Process Group
The purpose of this process is to carry out work in accordance with the Project Management Plan, developed in the Planning Process Group. This is the most voluminous group of processes in which every member of the Project Team is involved. The task of the Project Manager is to coordinate and manage the work in such a way that it does not deviate from the project plans. Basically, the Project Manager will work with the team and other Stakeholders, as well as compiling and distributing reports (not to be confused with data collection for reports!) on the progress of the project.
Moreover, the Project Manager must organize and conduct Meetings, perform Problem Solving during the Execution of the Project and coordinate the progress of the Project.
Monitoring and Control Process Group
This group of processes is extremely important for project management, as it is intended to onitor the project within the currenctly approved boundries (all off Scope, Time and Cost), evaluate the Quality of project execution, analyze the dynamics of project Execution and make Corrective and Preventive Changes to the Project.
The Monitoring and Control Process Group covers all project areas:
- Scope
- Creating Change Request and processing them according to the requirements of the Perform Integrated Change Control process;
- Evaluation of project execution against the Project Management Plan;
- Control of Change Requests;
- Evaluation of damage to the project content due to changes;
- Analysis of project trends;
- Documentation of project progress.
- Time
- extends Scope;
- Performing Earned Value Analysis;
- Management of project Reserves.
- Cost
- extends Time;
- Assessment of compliance with the Project Budget;
- Implementation of requests for additional budget replenishments.
- Quality
- Performing Quality Audit;
- Ensuring compliance with Quality Standards;
- Making decisions on acceptance or rejection of completed works;
- Evaluation of the impact of Changes.
- Communications
- Preparation of project performance reports;
- Analysis of trends and deviations from the plan (preferably based on Earned Value Analysis);
- Risks
- Creating and executing the Workarounds;
- Implementation of planned Risk Responses;
- Assessing the effectiveness of risk management;
- Risk management as planned;
- Update of Risk information.
- Procurements
- Guarantee of compliance with the contracts by both parties;
- Acceptance of works;
- Change management;
- Execution of reports;
- Providing the performers with everything necessary.
The Monitoring and Control Process Group of processes is easy to understand based only on the features provided above, but it will become more comprehensible as reader get acquainted with project management. Now that’s enough to remember, that the Monitoring and Control Process Group serve to monitor the progress of the Project in relation to the Project Management Plan.
Close Process Group
The Close Process Group of processes is intended as the completion for the whole project or phase. If the Project has entered this group, then one of two events has occurred - either all work on the project is successfully completed and the project can be closed, or the execution of the project is stopped due to various reasons, such as the impossibility to continue the project Execution, loss of interest of project’s key Stakeholders, etc.
Please note that according to the methodology, the Project will not be considered complete until the Closure processes are fully completed. As a rule, these are purely administrative procedures that do not involve a high degree of engagement of the Project Team members, and often exclude it altogether.
The PMI categorically demands that the Project be completed according to the methodology, rather than as it is often done - once the Project has been completed, the Team and the Project Manager simply move on to other projects ultimately ignoring the Closure of the current project. The methodology insist that the Project Manager must negotiate with key Stakeholders to ensure that all project work is done and the result of the project meets all Requirements (of course if the Project or phase is suggested as successful), receive official notification of project Closure from key Stakeholders (in case of success), a description of the reason for closing the project and spread this information to all Stakeholders (in case of failure), officially close all contractual obligations with all organizations and individuals, complete all financial transactions, evaluate the satisfaction from the Execution of the Project by key Stakeholders (project managers should always provide two-way communication with all Stakeholders all the time), report on work done, add a description of issues and efficient solutions into the corporate Lessons Learned Database. Now, answer to the the following question by our own: after all obligations for Closing the project of the Project Manager mentioned above, are you ready to confirm all mandatory tasks of the Completion Process Group?
Inputs and Outputs
Here you can find a diagram with all the processes of project management, and below it will be described how to «read» it.
First and foremost, any process has inputs, instruments and outputs:
- Inputs are what the process receives as entrance objects. As a rule, Inputs are subsequently used by Instruments to generate some result(s);
- Instruments are some objects that the Project Manager uses to get the result of the process. Oftenly, Inputs are used in cooperation with Instruments.
- Outputs are the result of a process. Frequently, that is something tangible and materialized.
In this way, gasoline and oil are used as Inputs for a vehicle, Instruments are its aggregates (engine, wheels, etc.) and driver’s actions, and eventually, the vehicle moves - that’s the Output.